首页
走进中心
机构简介
机构荣誉
联系方式
工作动态
市本级工作动态
旌阳区工作动态
罗江区工作动态
广汉市工作动态
什邡市工作动态
绵竹市工作动态
中江县工作动态
通知公告
办事指南
服务流程
电话咨询
收费标准
常用文件
网上预约
政策法规
营商环境
工作动态
政策文件
服务指南
统计数据
地籍图可视化查询
投诉建议
当前位置:
首页
>
办事指南
>
收费标准
办事指南
服务流程
电话咨询
收费标准
常用文件
办事指南
服务流程
电话咨询
收费标准
常用文件
《《测绘工程产品价格》(国测财字([2002]3号)》
时间:2020-02-21 点击数:1563
上一篇:
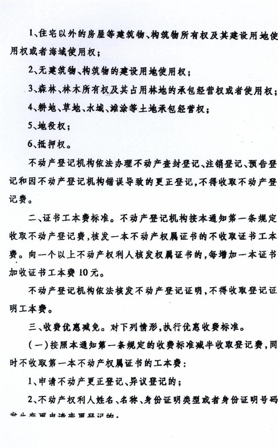
国家发展改革委 财政部关于不动产登记收费标准等有关问题的通知
下一篇:没有了!
相关推荐
《《测绘工程产品价格》(国测财字([2002]3号)》
国家发展改革委 财政部关于不动产登记收费标准等有关问题的通知